首页
why i人事
why i人事
核心优势
客户成功
业务协同
最新版本
考勤排班
智能薪酬
智能绩效
招聘管理
钉钉版
HR商城
行业
客户案例
关于我们
关于i人事
专利证书
产品动态
渠道合作
媒体报道
加入我们
联系我们
推荐有礼
免费试用
登录
产品动态
Procuct dynamics
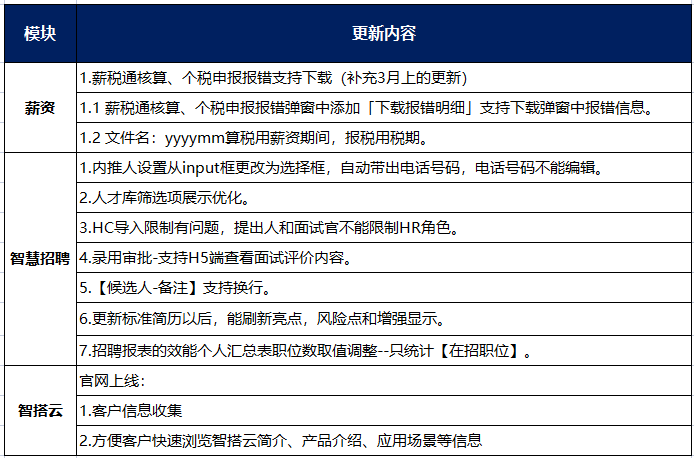
2022年4月i人事功能迭代
时间:2022-06-06
来源:i人事